广东佛山基孔肯雅热是真的吗
〖壹〗、基孔肯雅热是由基孔肯雅病毒引起的急性传染病 ,在广东佛山由境外输入引发本地疫情,截至7月23日佛山市顺德区累计报告确诊病例3317例且仍在快速增长,全球119个国家和地区有传播 ,我国周边东南亚地区疫情活跃。疾病概述名称由来:“基孔肯雅”源于非洲斯瓦希里语,意为“屈曲如被折断 ”,形容患者因关节剧痛弯腰的姿态 。

〖贰〗 、佛山已出现3645例基孔肯雅热病例 ,该病由花蚊子(伊蚊)叮咬传播,澳门、阳江、山东等地也曾出现病例。

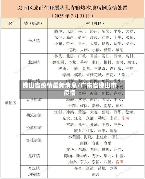
〖叁〗 、广东佛山基孔肯雅热疫情属实。根据7月21日顺德区卫生健康局通报,截至7月20日累计确诊病例达2158例 ,涉及乐从镇、北滘镇、陈村镇等区域,并扩散至禅城 、南海部分片区,近来均为轻症病例 。 疾病特点与传播机制基孔肯雅热由伊蚊叮咬传播,潜伏期多为3-7天 ,典型症状为突发高热、关节剧痛和皮疹。
〖肆〗、广东佛山发现基孔肯雅热疫情是真的。疫情概况:2025年7月8日,广东省佛山市顺德区监测发现一起由境外输入引起的基孔肯雅热本地疫情 。市区各级对此高度重视,并立即组织专业力量 ,全力开展防控工作。疫情数据:经主动病例搜索和检测,截至不同时间点,顺德全区累计报告的确诊病例数存在差异。
现在去佛山安全吗
〖壹〗 、综上所述 ,虽然当前佛山存在基孔肯雅热疫情,但通过采取适当的防护措施和关注当地疫情防控政策,仍然可以安全前往 。
〖贰〗、近来不建议非必要前往佛山。近期佛山面临基孔肯雅热疫情 ,截至7月24号,已有超4000人确诊,仅顺德区就占3627例 ,广州、阳江、湛江等地也出现感染病例。世界卫生组织于7月25号发出警告,全球119个国家都有病例,约550万人可能被感染。
〖叁〗 、025年10月去金佛山要以保暖和防雨的穿搭为主,具体得依据当日气温来调整 ,关键是应对阴雨降温天气核心穿搭原则1)因景区昼夜温差大,可达10℃以上,所以要采用内搭、中层、外层的分层穿搭方式 ,方便随温度增减衣物 。2)10月金佛山阴雨较多,要优先选防水 、防风材质,同时留意脚部防滑。

佛山一男子感染基孔肯雅热,住院6天花1400,网友:建议免费治疗
佛山该男子住院6天总费用22796元 ,社保支付860.55元,个人支付14141元,报销比例约为38%。这一数据表明 ,近来基孔肯雅热的治疗费用并非完全由个人承担,但个人仍需支付一定比例的费用 。对于一些经济条件较差的家庭来说,这可能仍是一笔不小的负担。
基孔肯雅热是由基孔肯雅病毒引起 ,通过伊蚊(俗称花斑蚊)叮咬传播的急性传染病,主要流行于热带地区,在我国主要见于广东、云南、海南等南部地区。疾病名称由来:“基孔肯雅”源自非洲斯瓦希里语,意为“弯腰行走” ,描述了患者感染后因关节痛而身体弯曲的典型症状 。
治疗基孔肯雅热的费用通常较低,但具体金额因病情轻重 、治疗方式及地区医疗水平而异,轻症患者费用在几十元至500元之间 ,重症患者费用在2000-5000元,医保可报销部分费用。
4月7日18时至8日24时,佛山市新增5例无症状感染者
在外省来佛货车司机关联重点管控人员中新增5例无症状感染者4月7日18时至8日24时,我市新增5例无症状感染者 ,为外省来佛货车司机阳性个案关联重点人员。本起疫情累计报告阳性个案共11例,均在同一传播链 。
新增确诊病例总体情况:4月7日0—24时,31个省(自治区、直辖市)和新疆生产建设兵团报告新增确诊病例24例 ,其中境外输入病例13例,本土病例11例(均在云南);无新增死亡病例;无新增疑似病例。
佛山市在货车司机及其关联重点场所人员排查中新增发现2例无症状感染者2022年4月7日,佛山市在货车司机及其关联重点场所人员排查中新增发现2例无症状感染者。现将有关情况通报如下:无症状感染者1:男 ,29岁,西樵科技工业园工作人员 。无症状感染者2:男,31岁,南庄易运农产品交易中心工作人员。
直播时间:2022年4月7日15:00发言人员:@健康广州、@广州交通 、广州市商务局、@广州市场监管相关负责人发布会内容:由@广州市政府新闻办召开 ,主要通报广州市新冠肺炎疫情防控相关情况。此外,关于广州疫情的最新数据(截至2022年4月6日24时)如下:新增情况:新增境外输入无症状感染者5例。
佛山防控等级
〖壹〗、佛山已终止Ⅲ级响应,转为常态化防控 。截至2025年8月25日 ,佛山市基孔肯雅热疫情每天新增病例连续9天低于50例,进入低水平散发状态,所以终止了突发公共卫生事件Ⅲ级响应 ,防控策略转变为常态化防控。常态化防控措施主要包含以下方面:一是精准防控。
〖贰〗 、022年五一期间,佛山前往广州的人员若健康码为绿码且体温正常,则无需隔离 。具体说明如下:佛山疫情风险等级:2022年五一期间 ,佛山全市均为低风险地区,且连续14天内无新增本土感染者报告。根据广州当时的防疫政策,低风险地区来穗人员无需隔离。
〖叁〗、深圳来佛山是否需要隔离 ,需根据出发地疫情风险等级判断: 从深圳中风险地区来佛山的人员:根据佛山疫情防控政策,若出发地为深圳的中风险地区(如清水河街道鹤围村58栋、64栋等区域),需实施14天集中隔离医学观察,并在隔离期间按要求完成核酸检测 。
本文来自作者[南城]投稿,不代表善友号立场,如若转载,请注明出处:https://m.syjjh.com/gongyi/20912.html
评论列表(4条)
我是善友号的签约作者“南城”!
希望本篇文章《佛山省疫情最新消息/广东省佛山市疫情》能对你有所帮助!
本站[善友号]内容主要涵盖:善友号,生活百科,小常识,生活小窍门,百科大全,经验网,游戏攻略,新游上市,游戏信息,端游技巧,角色特征,游戏资讯,游戏测试,页游H5,手游攻略,游戏测试,大学志愿,娱乐资讯,新闻八卦,科技生活,校园墙报
本文概览:广东佛山基孔肯雅热是真的吗〖壹〗、基孔肯雅热是由基孔肯雅病毒引起的急性传染病,在广东佛山由境外输入引发本地疫情...