云南河口属于什么风险,云南河口疫情风险等级
〖壹〗 、云南省内的疫情风险等级分为高风险、中风险和较低风险三个级别。根据最新信息 ,云南河口并未被列入高风险或中风险地区,因此属于较低风险地区 。防控措施 尽管河口属于较低风险地区,但云南省仍采取了一系列防控措施来应对疫情 ,包括加强口岸防控、社区管理等。

〖贰〗 、云南红河州来厦门是否需要隔离,需根据出发地风险等级判断,中高风险地区需隔离 ,低风险地区需健康监测和核酸检测。具体如下:中高风险地区:红河州中高风险地区应暂缓来(返)厦,待所在地区风险等级降至低风险后方可来(返)厦 。近来红河州有一个中风险地区,为红河州河口县河口农场23队。

〖叁〗、中风险地区。通过查询资料 ,截止到2022年9月24日,云南河口一地划为中风险地区,河口瑶族自治县位于红河哈尼族彝族自治州东南部,隔红河与越南老街市、谷柳市相望 ,是云南省唯一一个以瑶族为主体的自治县 。
〖肆〗 、不是。根据国务院联防联控机制有关规定,经综合评估研判,河口县应对新冠肺炎疫情防控工作领导小组指挥部研究决定 ,截止到2022年2月19日起,将河口县河口农场23队划为中风险地区。非必要不外出,也不要进云南河口 ,若非要来,必须要带48小时核酸检测,还有健康码绿码 ,行程卡等才能进云南 。
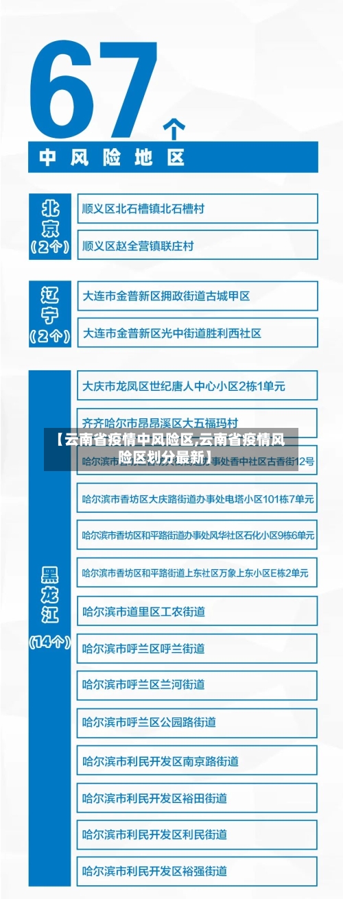
云南中风险地区名单
〖壹〗、云南省共划定有毒野生菌中毒高风险地区7个,分别为宜良县、红塔区 、华宁县、新平县、澜沧县、墨江县 、砚山县。
〖贰〗、截止2022年04月30最新数据显示云南地区近来没有中或者高风险区域。高风险区域指的是累计新冠确诊病例有超过50例,同时14天内是有聚集性疫情出现。中风险地区指的是14天内有新增加确诊病例 ,累计新冠确诊病例没有超过50例总计新冠确诊病例超过了50例,14天之内并未出现聚集性疫情 。
〖叁〗、**边境地区**:云南省与缅甸 、老挝和越南三国交界,拥有漫长的边境线。在某些情况下,边境地区可能会因为国家安全、疫情防控等原因而实施临时管控措施。这些措施可能包括限制人员流动、加强边境检查等 。因此 ,在计划前往云南边境地区旅游时,务必提前了解当地政策和安全状况。

瑞丽5地调为中风险,具体是哪5个地方?
经过多方人员的努力,受到境外新冠肺炎疫情影响的我国云南省瑞丽市 ,近来的情况已经有了好转,这次经过专家组的评估,确认了瑞丽市有5个地区调整为中风险地区:瑞丽市姐告国门社区 ,勐卯镇鑫盛时代家园小区 、瑞京路红砖厂、星河蓝湾小区、团结村委会金坎。
中风险地区6个:鑫盛时代佳园小区,瑞京路红砖厂,星河蓝湾小区 ,双卯村民小组,下弄安村民小组,珠宝街老食品厂家属区 。其他地区为低风险地区。4月1日云南瑞丽市5地调整为中风险地区 4月1日 ,瑞丽市新冠肺炎疫情防控工作指挥部发布通告,划定瑞丽市姐告国门社区等5个中风险地区。
自2021年12月16日起,西安市新增5个中风险地区,具体信息如下:西安市经开区:长大南路356号长安大学渭水校区住宅小区10号楼3单元 。该区域位于经开区 ,涉及长安大学渭水校区住宅小区内特定楼栋单元。
理财风险评估分为RRRRR5五个级别。R1(谨慎)低风险类别,本金保证,损失概率为零 。产品包括国债 、存款产品、保本理财等。 R2(稳健)低、中风险 ,非盈亏平衡,亏损概率接近于零,如银行现行理财产品 、大多数银行理财产品等。
四川省绵阳市:调整区域:涪城区吴家镇惠科路1号厂区。调整依据:经省、市专家研判 ,并报绵阳市应对新冠肺炎疫情应急指挥部同意后调整 。
022年5月22日起,北京市朝阳区2地、通州区1地风险等级下调,其中朝阳区建外街道南郎社区降为低风险地区 ,朝阳区劲松街道农光东里社区、通州区新华街道如意社区降为中风险地区。 具体调整情况如下:朝阳区劲松街道农光东里社区:近14天累计报告5例本土确诊病例,即日起由高风险地区降为中风险地区。
本文来自作者[南城]投稿,不代表善友号立场,如若转载,请注明出处:https://m.syjjh.com/gongyi/22472.html
评论列表(4条)
我是善友号的签约作者“南城”!
希望本篇文章《【云南省疫情中风险区,云南省疫情风险区划分最新】》能对你有所帮助!
本站[善友号]内容主要涵盖:善友号,生活百科,小常识,生活小窍门,百科大全,经验网,游戏攻略,新游上市,游戏信息,端游技巧,角色特征,游戏资讯,游戏测试,页游H5,手游攻略,游戏测试,大学志愿,娱乐资讯,新闻八卦,科技生活,校园墙报
本文概览:云南河口属于什么风险,云南河口疫情风险等级〖壹〗、云南省内的疫情风险等级分为高风险、中风险和较低风险三个级别...