8月2日萧县疫情属于什么风险等级
低风险地区。根据萧县疫情疾控中心发布通告显示,2022年8月1日0时-8月2日24时 ,萧县报告无新增确诊病例,无新增无症状感染者。但是也不可以掉以轻心,实施常态化管理 ,坚定信心、齐心协力,联防联控 、群防群控,共同筑牢疫情防控坚强防线 。

区外所有地区及区内有本土疫情的地区来邕人员:须持48小时核酸检测阴性证明入邕。疫情防控政策动态变化 ,来邕人员请务必提前联系目的地所属社区,了解南宁市疫情防控政策,并根据风险等级按照国家及自治区疫情防控要求接受健康管理服务。

天内有本土疫情发生县来邕人员提前与在邕目的地社区联系 ,了解来邕管控政策,并根据风险等级按照国家及自治区疫情防控要求接受健康管理服务 。疫情防控政策动态变化,来邕人员请务必提前联系目的地所属社区 ,了解南宁市疫情防控政策。

_7天内有本土疫情发生县来邕人员:提前与在邕目的地社区联系,了解来邕管控政策,并根据风险等级按照国家及自治区疫情防控要求接受健康管理服务。疫情防控政策动态变化,来邕人员请务必提前联系目的地所属社区 ,了解南宁市疫情防控政策 。
_疫情防控政策动态变化,来邕人员请务必提前联系目的地所属社区,了解南宁市疫情防控政策 ,并根据风险等级按照国家及自治区疫情防控要求接受健康管理服务。
疫情风险分级管控四个等级
〖壹〗、法律分析:低风险:无确诊病例或连续14天无新增确诊病例;中风险:14天内有新增确诊病例,累计确诊病例不超过50例,或累计确诊病例超过50例 ,14天内未发生聚集性疫情;高风险:累计病例超过50例,14天内有聚集性疫情发生。
〖贰〗、风险等级的四级划分框架(基于王烁老师理论)第一级:一般性风险日常可见 、可预期的风险,如找对象、开车等常规活动中的潜在问题 。此类风险可通过经验或简单措施规避 ,影响范围有限。第二级:偏离预期的风险发生概率低但可量化预测的极端事件,如百年一遇的洪灾。
〖叁〗、法律分析:疫情响应等级:按照事件的性质 、严重程度、可控性和影响范围等因素,将突发事件等级分为一级(特别重大)、二级(重大) 、三级(较大)和四级(一般)四个级别 。

安徽寿县属于疫情什么风险区
常态化防控区域。通过查询安徽省淮南市寿县疫情风险等级显示:截止2022年11月4日 ,安徽省淮南市寿县已经降为常态化防控区域。常态化防控区域并不代表零风险,生活中一定要注意做好个人防护措施,少去人员密集的地方。
浙江回安徽过年回家需要做核酸检测,需要提供48小时内核酸检测阴性证明 。具体到安徽不同地区 ,规定如下:合肥:外省返(抵)人员,无论是中高风险区还是低风险区人员均需要提供48小时内核酸检测阴性证明以及安康码绿码查验。
通过查询相关资料显示,截止到2022年9月16日 ,义乌属于低风险地区,安徽省淮南市寿县属于我国中风险地区,需要隔离 ,从义乌往返淮南市寿县的游客和一些外来务工人员,在进入寿县后必须要隔离48小时,才可以放行 ,否则不予进入,所以需要隔离。
属于 。通过查询寿县网可知,截止到2022年12月8日 ,寿县属于低风险地区。寿县,隶属于安徽省淮南市,位于安徽省中部,淮河中游南岸 ,东邻长丰县,北与淮南市区、凤台县毗邻,西靠霍邱县 ,南与六安市、肥西县相连。
安徽风险等级
〖壹〗 、安徽近日对全省化工园区进行了安全风险等级评估,并公布了相关结果 。根据评估,未达到C级(一般安全风险)或D级(较低安全风险)的化工园区 ,将在规定时间内予以关闭退出。
〖贰〗、阜阳临泉化工园区:安全风险评估等级为C级。宣城宁国化工园区:安全风险评估等级为C级 。公示时间自2023年5月15日至5月19日,期间如有异议,可向安徽省应急管理厅提出。
〖叁〗、风险等级划分依据:根据对15所被警示高校的学科实力、地理位置 、政策倾向等因素的综合分析 ,将其风险等级划分为0-5级,安徽大学风险等级为5级,为比较高风险。
〖肆〗、安徽还曾以县域为单元 ,将全省划分为低风险、较低风险 、中等风险、高风险等级,实行差异化、精准化防控 。但请注意,这一划分可能随时间而变化,具体等级需关注官方发布的最新信息。综上所述 ,安徽的风险等级依据不同情境有不同的划分,且可能随时间而变化。
〖伍〗 、确保预警信息传递到位。提前组织群众转移避险,重点保障老人、儿童等弱势群体安全 。公众注意事项:避免前往山区、河道等危险区域 ,遇险情及时报警并服从指挥。总结:安徽省此次双预警覆盖范围广 、风险等级分明,需各级部门协同联动,严格落实防范措施 ,最大限度减少灾害损失,保障人民群众生命财产安全。
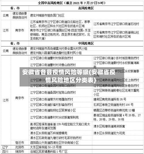
〖陆〗、021年12月15日22时起,安徽宿州市埇桥区大营镇大营新村调整为中风险地区 ,宿州市其他地区仍为低风险地区 。 具体情况如下:风险等级调整依据根据国务院联防联控机制有关规定,经省市专家综合评估研判,宿州市疫情防控应急指挥部作出上述决定。
安徽淮南风险等级
〖壹〗、淮南属于高中风险等级。淮南市位于安徽省的中北部淮河南岸是省辖第级市人口有300万左右 ,主要是以煤矿化工医药为主要产业的工业化城市,境内有美丽的舜耕山,还是豆腐的发源地历史底蕴丰富多彩同时也是农业大市 。是一座风景美丽物产丰富历史悠久的较大城市。淮南市的特征很多,矿产资源丰富。淮南市矿产资源的特点:一是能源矿产资源较为丰富 。
〖贰〗 、低风险。淮南 ,位于安徽省中北部,地处长江三角洲腹地,淮河之滨。根据相关疫情防控显示截止到2022年9月15日 ,安徽省淮南市属于低风险地区 。出行时仍需根据目的地防疫政策准备出行材料并备注相关事宜,通程期间做好个人防护措施,少去人员密集的公共场所。
〖叁〗、洪水过程成因根据气象预报 ,7月11日—14日,西南东部、江淮、黄淮及湖北等地将出现强降雨过程,累积面降雨量50~80毫米 ,局部地区可达200~300毫米。受此影响,淮河水系将出现明显洪水过程。
临泉疫情风险等级
低 。临泉县,隶属安徽省阜阳市 ,是安徽省的西北门户,位于黄淮平原的西南端,安徽省的西北部。查询当地疫情防控消息了解到临泉疫情等级为低,外来人员进入临泉只需带口罩 ,持有48小时核酸证明即可。
截止2022年09月13日14时,临泉暂无高中低风险地区,全域都是常态化防控区域 。临泉县 ,隶属于安徽省阜阳市,是安徽省的西北门户,位于黄淮平原的西南端 ,安徽省的西北部。地理位置介于东经114°50′~115°31′,北纬32°35′~33°09′之间。
临泉去上海不需要隔离 。截至到2022年11月13日,经查询疫情风险等级 ,安徽省阜阳市临泉县属于常态化防控区域,所以不需要隔离。但是根据上海疫情防控有关要求:入沪前需在随身办来沪返沪人员服务小程序上填报行程。需查验48个小时内核酸检测阴性证明 。三天三检。
经过严格复核,现将阜阳临泉 、宣城宁国2个化工园区的安全风险评估等级公示如下:阜阳临泉化工园区:安全风险评估等级为C级。宣城宁国化工园区:安全风险评估等级为C级 。公示时间自2023年5月15日至5月19日 ,期间如有异议,可向安徽省应急管理厅提出。
_区内边境八县来邕人员须实行“三天两检”和居家健康监测3天。_7天内有本土疫情发生县来邕人员提前与在邕目的地社区联系,了解来邕管控政策,并根据风险等级按照国家及自治区疫情防控要求接受健康管理服务。疫情防控政策动态变化 ,来邕人员请务必提前联系目的地所属社区,了解南宁市疫情防控政策 。
本文来自作者[南城]投稿,不代表善友号立场,如若转载,请注明出处:https://m.syjjh.com/gongyi/22695.html
评论列表(4条)
我是善友号的签约作者“南城”!
希望本篇文章《安徽省各县疫情风险等级(安徽省疫情风险地区分类表)》能对你有所帮助!
本站[善友号]内容主要涵盖:善友号,生活百科,小常识,生活小窍门,百科大全,经验网,游戏攻略,新游上市,游戏信息,端游技巧,角色特征,游戏资讯,游戏测试,页游H5,手游攻略,游戏测试,大学志愿,娱乐资讯,新闻八卦,科技生活,校园墙报
本文概览:8月2日萧县疫情属于什么风险等级低风险地区。根据萧县疫情疾控中心发布通告显示,2022年8月1日0时-8月2日24...